Fundamentos de redes bayesianas

Ejercicio 1

Señale cuáles de estas relaciones son verdaderas y cuáles son falsas. Para la primera y la quinta, indique detalladamente los cálculos que ha realizado.

  • Ip(A,B)I_{p}(A,B): Para poder indicar si esta relación es verdadera o falsa, deberemos descubrir si existe una relación entre A y B, es decir, si una modificación de A afecta a la probabilidad de B ( p(+b+a)p(+b¬a)p(+b|+a)\neq p(+b|\neg a) ).

    Con este objetivo, y utilizando la tabla con los datos proporcionados en el enunciado y he calculado la probabilidad de P(A,B) en cada una de las posibilidades.

    P(+a,+b)=cP(+a,+b,c)=0.03+0.12=0.15P(+a,+b) =\sum_{c} P(+a,+b,c)= 0.03+0.12=0.15

    P(+a,¬b)=cP(+a,¬b,c)=0.07+0.28=0.35P(+a,\neg b) =\sum_{c} P(+a,\neg b,c)= 0.07+0.28=0.35

    P(¬a,+b)=cP(¬a,+b,c)=0.03+0.27=0.30P(\neg a,+b) =\sum_{c} P(\neg a,+b,c)= 0.03+0.27=0.30

    P(¬a,¬b)=cP(¬a,¬b,c)=0.02+0.18=0.20P(\neg a,\neg b) =\sum_{c} P(\neg a, \neg b,c)= 0.02+0.18=0.20

    Obteniendo:

    Probabilidadp(+b)p(¬b)p(\neg b)Totales
    p(+a)0,150,350,5
    p(¬a)p(\neg a)0,300,200,5
    Totales0,450,551

    A partir de esta tabla, voy a calcular la probabilidad condicionada de ambas variables:

    P(+b+a)=p(+a,+b)p(+a)=0.150.50=0.3P(+b | +a) = \frac{p(+a,+b)}{p(+a)} = \frac{0.15}{0.50}=0.3

    P(+b¬a)=p(¬a,+b)p(¬a)=0.300.50=0.6P(+b | \neg a) = \frac{p(\neg a,+b)}{p(\neg a)} = \frac{0.30}{0.50}=0.6

    P(¬b+a)=p(+a,¬b)p(+a)=0.350.50=0.7P(\neg b | +a) = \frac{p(+a,\neg b)}{p(+a)} = \frac{0.35}{0.50}=0.7

    P(¬b¬a)=p(+a,¬b)p(¬a)=0.200.50=0.4P(\neg b | \neg a) = \frac{p(+a,\neg b)}{p(\neg a)} = \frac{0.20}{0.50}=0.4

    A partir de los resultados mostrados puedo afirmar que p(+b+a)p(+b¬a)p(+b|+a)\neq p(+b|\neg a) ya que 0.3 \neq 0.6, es decir, dependiendo del valor de la variable a la variable B se ve afectada.
  • Ip(A,C)I_{p}(A,C)FALSO
  • Ip(B,C)I_{p}(B,C)FALSO
  • Ip(A,BC)I_{p}(A,B | C)VERDADERO
  • Ip(B,CA)I_{p}(B,C|A)FALSO. Para poder indicar si esta relación es verdadera o falsa, deberemos descubrir si existe una relación entre B y C que bloquea A, es decir, si una modificación de B y C no afecte a la probabilidad condicionada de A ( P(B,CA)=P(B,¬CA))P(B,C|A) = P(B,\neg C|A)) ).

    Para analizar esta explicación, es necesario comenzar calculando todas las posibilidades de P(B,C) que será necesaria para los siguientes pasos: P(+b,+c)=aP(a,+b,+c)=0.03+0.03=0.06P(+b,+c) =\sum_{a} P(a,+b,+c)= 0.03+0.03=0.06

    P(+b,¬c)=aP(a,+b,¬c)=0.12+0.27=0.39P(+b,\neg c) =\sum_{a} P(a,+b,\neg c)= 0.12+0.27=0.39

    P(¬b,+c)=aP(a,¬b,+c)=0.07+0.02=0.09P(\neg b,+c) =\sum_{a} P(a,\neg b,+c)= 0.07+0.02=0.09

    P(¬b,¬c)=aP(a,¬b,¬c)=0.28+0.18=0.46P(\neg b,\neg c) =\sum_{a} P( a, \neg b,\neg c)= 0.28+0.18=0.46

    Con esta información he obtenido:

    Probabilidadp(+c)p(¬c)p(\neg c)Totales
    p(+b)0,060,390,45
    p(¬b)p(\neg b)0,090,460,55
    Totales0,150,851
    Utilizando esta información y, sabiendo que:

    Donde podemos observar que:

    P(+B,+C+A)P(+B,¬C+A)P(+B,+C|+A)\neq P(+B,\neg C|+A)

    P(¬B,+C+A)P(¬B,¬C+A)P(\neg B,+C|+A)\neq P(\neg B,\neg C|+A)

    P(+B,¬C+A)P(¬B,+C+A)P(+B,\neg C|+A)\neq P(\neg B,+C|+A)
Por lo tanto la afirmación es falsa.

Ejercicio 2

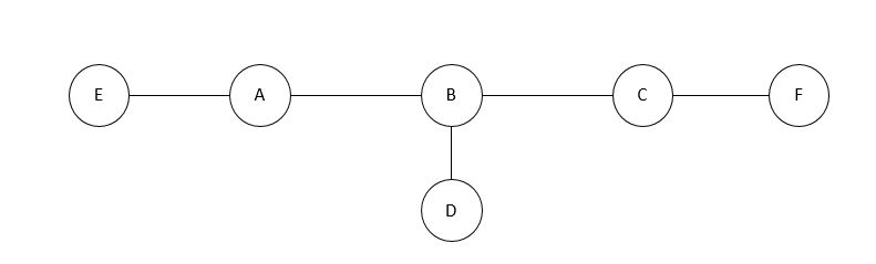
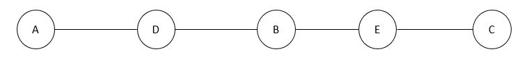
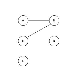
Sea un grafo no dirigido G que contiene cinco nodos y los siguientes enlaces: A-B, A-C, B-C, B-D y C-E.

1

Indique cuales de las siguientes relaciones son verdaderas y cuales son falsas, y que caminos activos existen entre las variables de cada relación.
  • Ig(A,B)falsaIg(A, B) falsa \rightarrow¬Ig(A,B)\neg Ig(A, B)Los caminos que existen son: A-C-B y A-B
  • Ig(B,D)falsaIg(B, D) falsa \rightarrow¬Ig(B,D)\neg Ig(B, D)Los caminos que existen son: B -D
  • Ig(A,D)falsaIg(A, D) falsa \rightarrow¬Ig(A,D)\neg Ig(A, D)Los caminos que existen son: A-B-D Y A-C-B-D
  • Ig(D,E)falsaIg(D, E) falsa \rightarrow¬Ig(D,E)\neg Ig(D, E)Los caminos que existen son: D-B-C-E y D-B-A-C-E

Indique cuales de las siguientes relaciones son verdaderas y cuales son falsas. Indique también para cada una de ellas que caminos activos existen entre las dos primeras variables y si algún camino entre ellas ha sido bloqueado por la tercera variable.
  • Ig(A,BC)Ig(A, B | C) Existe una conexión por lo tanto seria ¬Ig(A,BC)\neg Ig(A, B | C)a través de A-B y queda bloqueado A-C-B
  • Ig(A,DB)Ig(A, D | B) Verdadera Quedarían bloqueado todos los caminos posibles A-B-D Y A-C-B-D
  • Ig(D,EC)Ig(D, E | C) Verdadera Quedarían bloqueado todos los caminos posibles D-B-C-E Y D-B-A-C-E
  • Ig(D,EA)Ig(D, E | A) Falsa ¬Ig(D,EA)\neg Ig(D, E | A)Quedaría bloqueado D-B-A-C-E pero activo D-B-C-E

Ejercicio 3

2

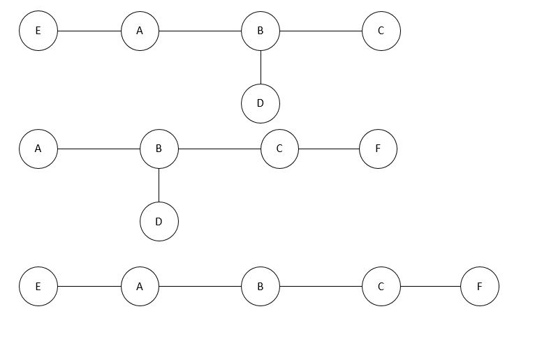
Indique para cada una de las siguientes relaciones si es verdadera o falsa; indique también para cada una de ellas que caminos entre las dos variables están activos y cuales están inactivos.
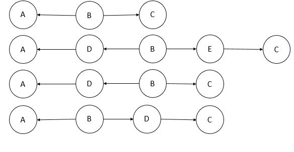
  • Ig(A,B) Verdadero, no hay conexión. Los posibles caminos no conectados que pueden existir son A-C-B Y A-C-F-D-B
  • Ig(A,E) Falso ¬Ig(A,E)\neg Ig(A, E)El camino activo es entre A-C-E
  • Ig(A,D) Verdadero, no hay conexión. Los posibles caminos serian A-C-B-D Y A-C-F-D
  • Ig(A,F) Falso ¬Ig(A,F)\neg Ig(A, F)El camino activo es entre A-C-F. Otro camino inactivo podría ser A-C-B-D-F
  • Ig(D,E) Falso ¬Ig(D,E)\neg Ig(D, E)El camino activo podría ser B-C-E-D.
  • Ig(E,F) Falso ¬Ig(E,F)\neg Ig(E, F)El camino activo podría ser C-E-F o B-D-F-C-E

Indique cuales de las siguientes relaciones son verdaderas y cuales son falsas. Indique también para cada una de ellas si algún camino entre las dos primeras variables que estaba inactivo ha sido activado por la tercera, y viceversa, es decir, si algún camino que estaba activo ha sido bloqueado.
  • Ig(A,BC)Ig(A,B | C) \rightarrow¬Ig(A,BC) \neg Ig(A,B | C)C activa el camino entre A y B y por lo tanto, existe un camino entre A,B,C.
  • Ig(A,BE)Ig(A,B|E) \rightarrow¬Ig(A,BE)\neg Ig(A,B|E)Entre A y B hay el Camino A-C-B que se activa al ser E un descendiente de C. El camino A-C-F-D-B esta bloqueado.
  • Ig(A,BF)Ig(A,B|F) \rightarrow¬Ig(A,BF)\neg Ig(A,B|F)Entre A y B hay el Camino A-C-B que se activa al ser F un descendiente de C. El camino A-C-F-D-B también estaría activado.
  • Ig(A,DC)Ig(A,D|C) \rightarrow¬Ig(A,DC)\neg Ig(A,D|C)C activa el camino entre A y D y por lo tanto, existe un camino entre A-C-B-D. Otra posibilidad no habilitada seria A-C-F-D que en el Nodo F no esta activo.
  • Ig(A,DF)Ig(A,D|F) \rightarrow¬Ig(A,DF)\neg Ig(A,D|F)F activa el camino entre F y D y, por lo tanto, existe un camino entre A-C-F-D activo. La otra posibilidad A-C-B-D queda desactivado.
  • Ig(A,FC)Ig(A,F|C) \rightarrowVerdadero. El camino entre A y F pasa por C que está bloqueado. Por lo tanto, el camino A-C-F.
  • Ig(A,FE)Ig(A,F|E) \rightarrow¬Ig(A,FE)\neg Ig(A,F|E)Existe un camino activo entre A y F que pasa por A-C-F.
  • Ig(D,EB)Ig(D,E|B) \rightarrowVerdadero El camino D-B-C-E Queda bloqueado por b, al igual que el E-C-F-D-B continua bloqueado.
  • Ig(E,FC)Ig(E,F|C)\rightarrowVerdadero El camino E-C-F queda bloqueado por C.

Ejercicio 4

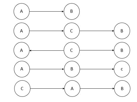
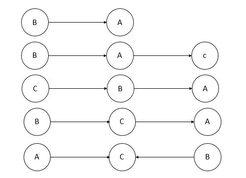
Sea P una distribución de probabilidad que satisface la siguiente propiedad de dependencia Ip(A,B)\neq Ip(A,B) : Dibuje todos los grafos no dirigidos y grafos dirigidos acíclicos de dos variables que sean mapas de independencia (I-maps) de P .

Recordando que para que un grafo G sea un mapa de independencias de una distribución de probabilidad P basta que toda relación de separación en G se corresponda con una relación de independencia en P; no hace falta que toda relación de independencia en P tenga que estar reflejada como separación en G.

3

Grafos dirigidos.

4

Grafos no dirigidos.

Ejercicio 5

Sea P una distribución de probabilidad que satisface la siguiente propiedad de independencia: IP(A,B): Dibuje todos los grafos no dirigidos y grafos dirigidos acíclicos de dos variables que sean mapas de indecencia (I-maps) de P .

Recordando que para que un grafo G sea un mapa de independencias de una distribución de probabilidad P basta que toda relación de separación en G se corresponda con una relación de independencia en P; no hace falta que toda relación de independencia en P tenga que estar reflejada como separación en G.

5

Grafos dirigidos.

6

Grafos no dirigidos.

Ejercicio 6

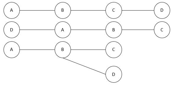
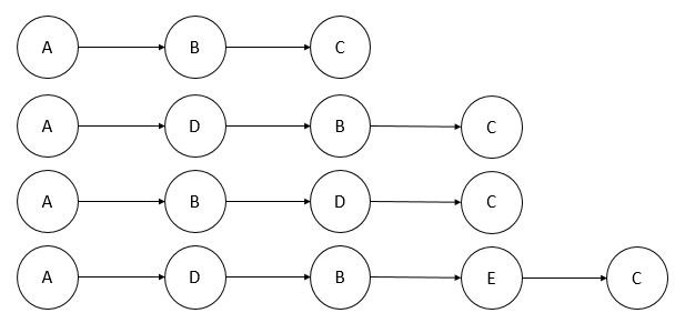
Sea P una distribución de probabilidad que satisface las siguientes propiedades de dependencia e independencia: ¬\neg Ip (A, B), ¬\neg Ip (A,C), ¬\neg Ip (B, C), Ip (A, B | C), ¬\neg Ip (A, C | B), Ip (B, C | A) Dibuje todos los grafos no dirigidos y y grafos dirigidos acíclicos de tres variables que sean mapas de indepencia (I-maps) de P.

Recordando que para que un grafo G sea un mapa de independencias de una distribución de probabilidad P basta que toda relación de separación en G se corresponda con una relación de independencia en P; no hace falta que toda la relación de independencia en P tenga que estar reflejada como separación en G.

Basándome en el anterior párrafo, he encontrado lo siguientes grafos que cumplen todas las condiciones del enunciado:
  • El primer grafo muestro la opción más reducida que cumple las condiciones del enunciado:

    7

    Grafo dirigido Mínimo.
  • El segundo bloque son todos aquellos grafos que también cumplen las condiciones, pero poseen una variable más D, conectada a cada uno de los nodos:

    8

    Grafo No Dirigido
  • Si unificamos todos los grafos anteriores en uno nos saldría :

    9

    Grafo no dirigido
  • O añadiendo dos extremos

    10

    Grafo no dirigido
  • Añadiendo un nodo entre A y B y/o B y C

    11

    12

    Grafo No Dirigido
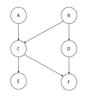
Respecto a los grafos dirigidos que he encontrado serian los siguientes:
  • El primer grafo dibujado nos encontramos con el grafo más pequeño que cumple las condiciones del modelo. A A partir del primer grafo e incluyendo dos nodos más en el grafo, he dibujado los tres grafos restantes.

    13

    Grafo Dirigido
  • El primer grafo es la opción más reducida aplicando esta solución. A partir de este grafo podemos generar las siguientes dos opciones, añadiendo más nodos entre ambos nodos.

    14

    Grafo Dirigido

    15

    Grafo Dirigido

Ejercicio 7

En cierto país, la prevalencia de la fiebre tifoidea es el 0'001 y la de la tuberculosis 0'01. La fiebre tifoidea produce fiebre siempre, y bradicardia (ritmo cardíaco lento) en el 40 %\% de los casos. La tuberculosis produce fiebre en el 60 %\% de los casos y taquicardia (ritmo cardíaco mas rápido de lo normal) en el 58 %\% . La prevalencia de la fiebre en pacientes que no sufren ninguna de estas dos enfermedades es el 1'5 %\% , la de bradicardia el 0'05 %\% y la de taquicardia el 1'3 %\% .
  • Según el método bayesiano ingenuo, indique qué variables intervienen en este problema y que valores puede tomar cada una de ellas.

    Fiebre tifoidea es el 0'001 = P(+fiebre)=0001P(+fiebre)=0'001

    Tuberculosis 0'01 = P(+tuberculosis)=001P(+tuberculosis)=0'01

    fiebre tifoidea \rightarrow siempre fiebre = P(+fiebrefiebretifoidea)=1P(+fiebre|fiebre_tifoidea)=1

    fiebre tifoidea \rightarrow bradicardia (ritmo cardíaco lento) en el 40 %\% de los casos = P(+bradicardiafiebretifoidea)=0.4P(+bradicardia|fiebre_tifoidea)=0.4

    tuberculosis \rightarrow fiebre el 60 %\% de los casos = P(+fiebretuberculosis)=0.6P(+fiebre|tuberculosis)=0.6

    tuberculosis \rightarrow taquicardia el 58 %\% de los casos = P(+taquicardiatuberculosis)=0.58P(+taquicardia|tuberculosis)=0.58

    Otros \rightarrow fiebre 1'5 %\% = P(+fiebreOtros)=0.015P(+fiebre|Otros)=0.015

    Otros \rightarrow bradicardia el 0'0005 %\% = P(+bradicardiaOtros)=0.0005P(+bradicardia|Otros)=0.0005

    Otros \rightarrow taquicardia el 0'013 %\% = P(+taquicardiaOtros)=0.013P(+taquicardia|Otros)=0.013

    Con la información del enunciado podemos concluir que las variables son:
    • Enfermedad: Un paciente puede tener:
      • fiebre tifoidea.
      • tuberculosis.
      • otra cosa.
    • Fiebre: Ausente o presente.
    • Braquicardia: Ausente o presente.
    • Taquicardia: Ausente o presente.
  • Dibuje el diagrama correspondiente al método bayesiano ingenuo.

    16

    Diagrama
  • Indique las probabilidades condicionadas (en forma de tablas) que definen el modelo.Primero de todo, voy a indicar las probabilidades que presenta cada uno de los diferentes diagnósticos del enunciado.
    Probabilidad para los diferentes estados de los pacientes
    Fiebre TifoideaTuberculosisOtro
    P(Enfermedad)0.0010.010.989
    Ahora le corresponde a la probabilidad de tener fiebre un paciente con una determinada enfermedad ( P(FiebreEnfermedad)P(Fiebre|Enfermedad) )
    Probabilidad para los diferentes estados de los pacientes respecto al síntoma fiebre
    Fiebre TifoideaTuberculosisOtro
    fiebre10.60.015
    ¬\neg fiebre 00.40.985
    Ahora le corresponde a la probabilidad de tener braquicardia un paciente con una determinada enfermedad ( P(braquicardiaEnfermedad)P(braquicardia|Enfermedad) )
    Probabilidad para los diferentes estados de los pacientes respecto al síntoma braquicardia
    Fiebre TifoideaTuberculosisOtro
    braquicardia0.400.0005
    ¬\neg braquicardia 0.610.9995
    Ahora le corresponde a la probabilidad de tener taquicardia un paciente con una determinada enfermedad ( P(taquicardiaEnfermedad)P(taquicardia|Enfermedad) )
    Probabilidad para los diferentes estados de los pacientes respecto al síntoma taquicardia
    Fiebre TifoideaTuberculosisOtro
    taquicardia00.580.013
    ¬\neg taquicardia 10.420.987
  • Señala las hipótesis que está utilizando para resolver este problema y discuta si son razonables o no, es decir, si parecen ser una buena aproximación.

    La hipótesis que he deducido del enunciado se basa es que un paciente puede tener tres tipos de enfermedades diferentes, fiebre tifoidea, tuberculosis o otra enfermedad diferente que no es ni fiebre tifoidea ni tuberculosis.

    La aproximación es razonable, ya que nos indica la probabilidad que existe de que un paciente con unos determinados síntomas tenga una o varias enfermedades siendo una aproximación útil para confirmar o descartar posibles diagnósticos.
  • ¿Cuál es el diagnóstico para cada una de las posibles combinaciones de hallazgos: fiebre, no fiebre, taquicardia, bradicardia, ritmo normal, fiebre y taquicardia, fiebre y ritmo normal, etc.? Si lo desea, puede utilizar el programa OpenMarkov para completar la tabla, pero en ese caso debe realizar a mano y mostrar los cálculos detallados para dos de esas combinaciones.

    Para poder calcular las probabilidades del paciente de padecer una enfermedad a partir de sus síntomas utilizaremos el teorema de Bayes a través de la siguiente fórmula:

    e = enfermedad

    f = fiebre

    t = taquicardia

    b = bradicardia

    p(ef,b,t)=p(f,b,te)p(e)ep(f,b,te)p(e)p(e|f,b,t)=\frac{p(f,b,t|e)*p(e)}{\sum_{e} {p(f,b,t|e)*p(e)}}

    A partir de las tablas anteriores, podremos generar una tabla donde se contemplen todas las posibles combinaciones de p(f,b,te)p(f,b,t|e) , es decir, la tabla de probabilidad condicionada para cada enfermedad.

    Rabla de probabilidad condicionada para cada enfermedad

    Síntomas|Enfermedad
    +f,+b,+t 0 0 0,0000000975
    +f,+b, ¬\neg t 0,4 0 0,0000074025
    +f, ¬\neg b,+t 0 0.348 0.000195
    +f, ¬\neg ,b, ¬\neg t 0.6 0.252 0.01479
    ¬\neg f,+b, + t 0 0 0,0000064025
    ¬\neg f,+b, ¬\neg t 0 0 0,000486098
    ¬\neg f, ¬\neg b, + t 0 0.232 0.0128
    ¬\neg f, ¬\neg b, ¬\neg t 0 0.168 0.9717
    De esta forma, utilizando la ecuación 1 podemos calcular las diferentes probabilidad de un determinado diagnóstico condicionado a las diferentes combinaciones de síntomas.

    p(tuberculosis+f,b,+t)=p(+f,b,+ttuberculosis)p(tuberculosis)eP(p(+f,+b,+te)p(e)=0.3480.010.3480.01+00.001+0.0001950.989=0.3480.010,003672855=0,947p(tuberculosis|+f,-b, +t)= \frac{p(+f,-b,+t|tuberculosis)*p(tuberculosis)}{\sum_{e}P(p(+f,+b,+t|e')*p(e')}\\=\frac{0.348*0.01}{0.348*0.01+0*0.001+0.000195*0.989}=\frac{0.348*0.01}{0,003672855 }=0,947\\\\

    p(tuberculosis+f,b,+t)=p(+f,b,+ttuberculosis)p(tuberculosis)eP(p(+f,+b,+te)p(e)=0.3480.010.3480.01+00.001+0.0001950.989=0.3480.010,003672855=0,947p(tuberculosis|+f,-b, +t)= \frac{p(+f,-b,+t|tuberculosis)*p(tuberculosis)}{\sum_{e}P(p(+f,+b,+t|e')*p(e')}\\=\frac{0.348*0.01}{0.348*0.01+0*0.001+0.000195*0.989}=\frac{0.348*0.01}{0,003672855 }=0,947\\\\


    Síntomas|Enfermedad
    +f,+b,+t 0 0 1
    +f,+b, ¬\neg t 0,98 0 0.02
    +f, ¬\neg b,+t 0 0.95 0.05
    +f, ¬\neg ,b, ¬\neg t 0.03 0.12 0.82
    ¬\neg f,+b, + t 0 0 1
    ¬\neg f,+b, ¬\neg t 0 0 1
    ¬\neg f, ¬\neg b, + t 0 0.15 0.085
    ¬\neg f, ¬\neg b, ¬\neg t 0 0.01 0.99

  • La experiencia demuestra que, cuando hay tuberculosis, la fiebre y la taquicardia van asociadas en la mayor parte de los casos (es decir, generalmente la tuberculosis produce taquicardia si y sólo si produce fiebre). ¿Cuestiona esta observación la validez de los resultados obtenidos en el apartado anterior?
No porque si la taquicardia está presente, la fiebre está presente y la braquicardia ausente, la probabilidad de que un paciente presente tuberculosis es de un 95%, lo cual parece indicar el modelo podría ser válido en base a la experiencia.