Coronavirus
La epidemia de neumonía por coronavirus de 2019-2020, denominada oficialmente COVID-19, estuvo provocada por el virus SARS-CoV-2. El brote comenzó en diciembre de 2019 en Wuhan, China, cuando se detectaron varios casos de neumonía de origen desconocido.
En este proyecto realizamos una pequeña investigación desde el punto de vista del Big Data y de las redes sociales, utilizando Twitter como fuente textual para estudiar correlaciones temporales entre la evolución del virus y la opinión social.
La implementación puede consultarse en 1938.com.es/app-coronavirus-twitter .
Contexto del estudio
Twitter permite publicar mensajes cortos de hasta 280 caracteres, lo que la convierte en una fuente especialmente útil para capturar reacciones inmediatas de la sociedad.
Gracias a su API, los mensajes pueden recolectarse y analizarse para estudiar tendencias, preocupaciones sociales y cambios de percepción a lo largo del tiempo.
En esta página presentamos una introducción divulgativa sobre el virus, su origen y algunos conceptos clave necesarios antes de entrar en el análisis de datos.
¿Por qué se les llama "coronavirus"?
Porque, observados al microscopio electrónico, presentan una estructura externa que recuerda a una corona.

¿Es este el primer coronavirus que conocemos?
No. Hasta ahora conocíamos otros seis coronavirus que circulan en el ser humano:
HCoV-229E, HCoV-OC43, HCoV-NL63, HKU1, SARS-CoV y MERS-CoV. De ellos, los más graves fueron SARS-CoV y MERS-CoV.
El SARS-CoV provocó 774 muertos entre 2002 y 2003, mientras que el MERS-CoV provocó alrededor de 400 muertos, aunque ambos brotes pudieron ser controlados.
¿Cómo se expande?
Los virus no pueden reproducirse por sí mismos. Necesitan introducirse en células vivas para utilizar su maquinaria biológica y multiplicarse.

Esas “espinas” son precisamente las que el virus utiliza para entrar en las células humanas.

¿Conocemos su material genético?
Sí. Se ha secuenciado el ARN de los virus tomados de pacientes enfermos.
Está formado por unas 30.000 “letras” que codifican la información genética del virus.

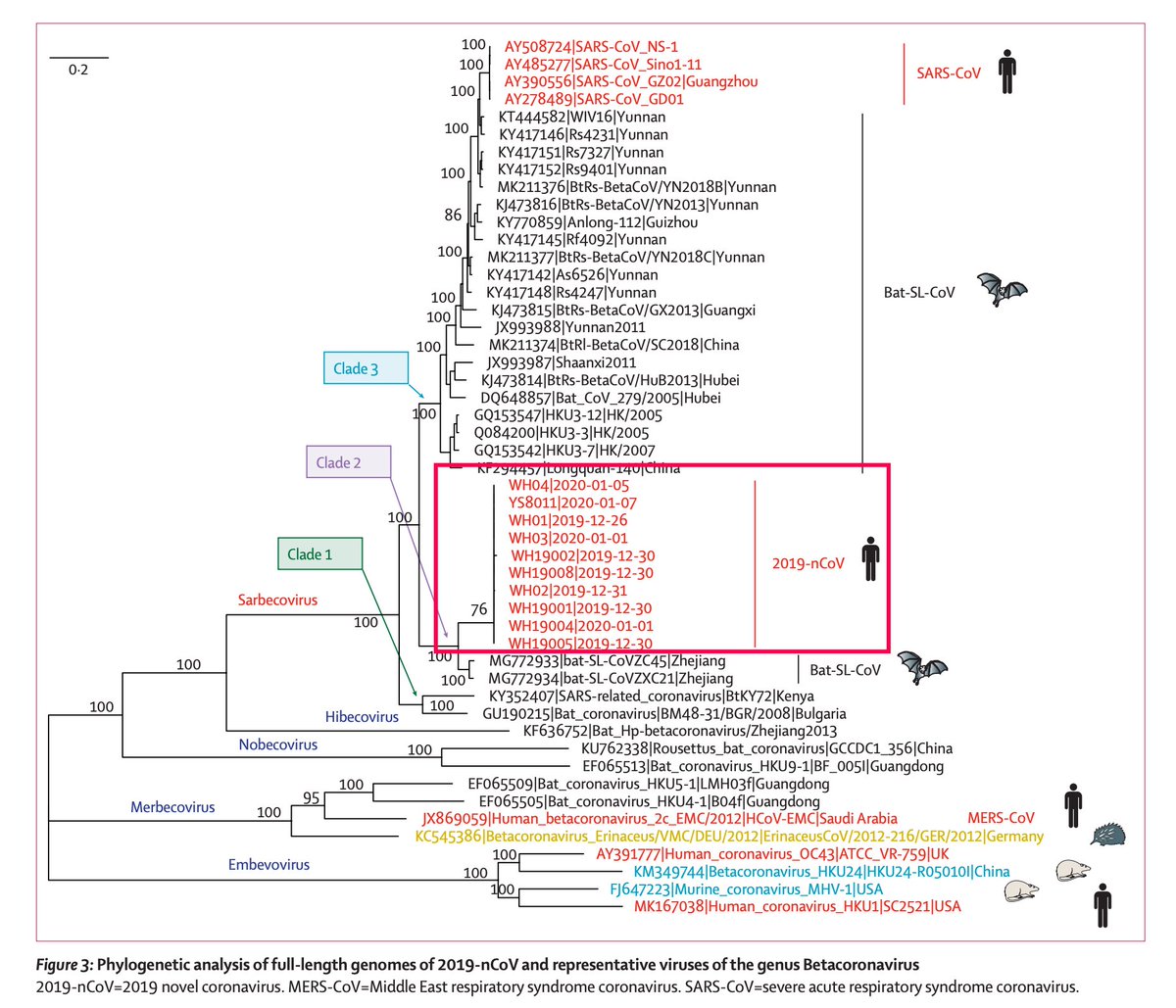
Coronavirus y los murciélagos
El genoma del virus se parece mucho al de algunos coronavirus ya conocidos en murciélagos.
Aun así, no se sabe con certeza si procede directamente de ellos o si pasó previamente por otro animal.
¿Por dónde se expande?
Durante la transmisión, el ARN del coronavirus va acumulando pequeñas mutaciones.
Comparando genomas de distintos pacientes, puede reconstruirse parcialmente el recorrido seguido por la infección.

¿Cuál es la tasa de letalidad?
La OMS anunció en su momento una tasa aproximada de letalidad:
- Entre el 2% y el 4% en China.
- 0,7% en el resto del mundo.

¿Tenemos vacunas contra el coronavirus?
No, al menos en el contexto temporal original del proyecto.
Desarrollar una vacuna requiere:
- Encontrar un mecanismo eficaz para neutralizar el virus.
- Realizar ensayos clínicos rigurosos.
- Validar su seguridad y eficacia.
- Producirla a gran escala.
Por ello, el proceso suele requerir meses o incluso años.

Continuación del proyecto
Puedes consultar la continuación del proyecto en https://1938.com.es/app-coronavirus-twitter .
Bibliografía
Fuentes y materiales utilizados en esta sección del proyecto.